-
飒姐团队 |普通人能用U卡吗?U卡发卡商会不会出事?作者:肖飒 时间:2024-11-10随着加密资产的使用越来越普及,我们能够看到,传统金融系统正在与加密资产发生深度融合,催生出比特币、以太坊现货ETF,U卡等一系列产物。 那么,在9.24通知依然有效的当下,U卡服务及关联业务服务 -
百亿“加密货币”洗钱案,蓝天格锐集资款真能回来吗?作者:肖飒 时间:2024-11-09今年5月时候飒姐团队曾写过两篇蓝天格锐案主犯钱某某在英国落网的文章,就在几天前,蓝天格锐涉嫌非法吸收公众存款案同时也是英国最大规模比特币主犯钱某某(曾化名张亚迪、花花),在伦敦南华克刑事法庭上对比特币 -
Temu出海:做什么与为什么 || 大视野作者:奇点财经 时间:2024-11-04在汹涌澎湃的中企出海潮中,上世纪那种“十亿双袜子换一架飞机”的说法早已被民用无人机出口世界第一、汽车出口世界第一、挖掘机出口世界第一等新场景所代替。从产品出海到品牌出海、技术出海、产业出海,从劳务出海 -
肖飒团队 | 曲折离奇的百万盗币案中案,只对内鬼罚酒三杯?作者:奇点财经 时间:2024-09-06近期,飒姐团队关注到某币圈老友在海外社交平台上发文,称自家平台(以下简称“H平台”)与上海警方密切合作,通过清晰完整的链上数据,成功锁定了“内鬼”犯罪嫌疑人,帮助破获了一起百万盗币大案,成功为被害人挽 -
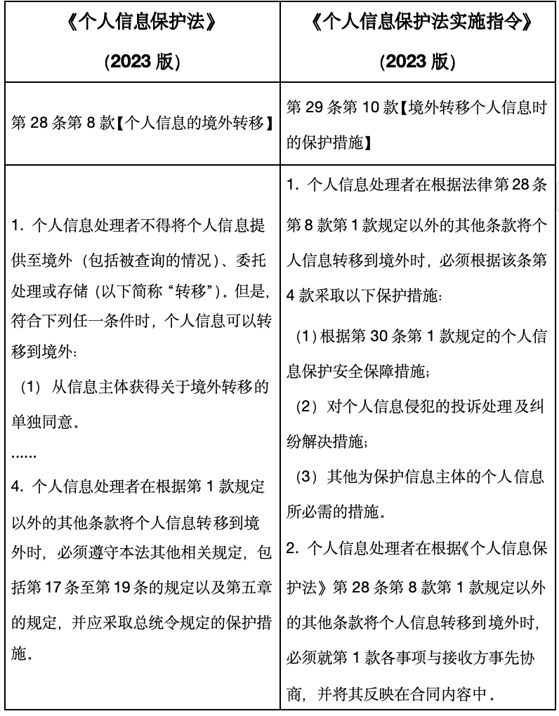
肖飒团队 | 罚20亿!数据合规的哪个隐秘环节再次触碰监管红线?作者:奇点财经 时间:2024-08-14自从2018年欧盟发布《通用数据保护条例》(General Data Protection Regulation,简称“GDPR”)以来,仿佛打开了潘多拉的魔盒,时机成熟或不成熟、立法储备丰富或不丰富 -
蚂蚁集团启动代币项目作者:奇点财经 时间:2024-08-13作者|郎光照来源|零壹智库据The Block报道,新加坡最大的银行星展银行(DBS Bank)8 月 13 日与蚂蚁集团的国际部门“蚂蚁国际”合作启动了“DBS 司库代币”(DBS Treasury -
如果中国能有几百个胖东来 || 大视野作者:奇点财经 时间:2024-08-11市场太卷了。做企业太难了。当企业家太累了。我经常听到这样的话。加杠杆扩产,这是卷产能;过剩后,促销再促销,这是卷价格;996、007,强化考核,强制淘汰,这是卷员工;账期一拖再拖,现金支付改承兑汇票, -
肖飒团队 | 某上市公司实控人涉非法经营,生物医药缘何触“红线”作者:奇点财经 时间:2024-08-097月22日晚间,上海某基因公司发布公告称,公司实控人、董事长兼总经理熊某以及另外几位核心董监高因涉嫌非法经营罪,被公安机关采取指定居所监视居住措施和刑事拘留等刑事强制措施。01事件经过 该基因公 -
肖飒团队 | 直击!香港稳定币立法将出,一文详解发行人监管制度及沙盒安排作者:奇点财经 时间:2024-08-072024年7月,香港财库局发布了《在香港實施穩定幣發行人監管制度的立法建議 諮詢總結》,明确了价值锚定法币的稳定币在Web3和加密资产行业生态中的重要性并放出了沙盒名单(我们的电商老友某东位列其中,属 -
难上难,天外天 || 大视野作者:奇点财经 时间:2024-08-03“行行都在卷,处处都作难。”是我两年前的一个判断。当时觉得,困难是结构性的。换句话,还是有很多蒸蒸日上的亮点。而眼下的感觉是,“卷”在进一步加剧,困难面进一步扩大。为什么更难了?如何从困难里走出来?最 -
国际报告:从炒作到大规模应用,金融大模型的四方难题作者:奇点财经 时间:2024-07-30作者 | 苏越来源 | 零壹智库随着底层技术的突破和算力的激增,以OpenAI为代表的科技公司大模型迭代,呈现出了一条陡峭的曲线。ChatGPT、Sora等相继问世,也推动着人工智能浪潮达到前所未有的 -
助贷监管简史:当下理解助贷的几个视角作者:奇点财经 时间:2024-07-28以下文章来源于北京市互联网金融行业协会 ,作者零壹财经作者:姚丽【编者按】中国助贷行业已有十余年发展史,已成为中国金融业的毛细血管的重要组成部分,当前正处在蓬勃而复杂的局面中。为了促进助贷行业的规范、 -
肖飒团队 | 某上市公司实控人涉非法经营,生物医药缘何触“红线”作者:奇点财经 时间:2024-07-277月22日晚间,上海某基因公司发布公告称,公司实控人、董事长兼总经理熊某以及另外几位核心董监高因涉嫌非法经营罪,被公安机关采取指定居所监视居住措施和刑事拘留等刑事强制措施。01事件经过 该基因公 -
肖飒团队 | 网安公司员工盗窃虚拟货币,应该怎么判?作者:奇点财经 时间:2024-07-23近期,一则某网络安全公司员工盗窃虚拟货币获250余万元的新闻受到币圈关注,内部技术人员的犯罪行为令人感叹危机竟在身边。然而从法律的角度看,这一案件涉及了虚拟货币相关刑事案件的一个关键问题:虚拟货币是否 -
肖飒团队 | 连锁店的分红神话,会被非法集资终结吗?作者:奇点财经 时间:2024-07-20因中产投资渠道的匮乏,国内兴起投资连锁门店并按照其收入的一定比例分成的业务模式(下称“每日收入分成合约”)。此模式自诩非股非债,一来,非债规避了放贷利率过高不受司法保护及涉非法经营罪的法律风险,因而受 -
夏春:39岁拥有超千万美元,因为遇到贵人后做到了五点!作者:奇点财经 时间:2024-07-18特朗普挑选万斯作为副手一起参与总统竞选,可以说既在意料之外,又在情理之中。2016年11月特朗普赢得大选时,万斯在当年6月出版的《乡下人的悲歌》就被广泛讨论,是理解特朗普获胜的最佳书籍之一。在遇到特朗 -
肖飒团队 | 匿名AI搜索引擎在国内也能用?似乎还真不违法!作者:奇点财经 时间:2024-07-14最近国内一款主打“匿名智能搜索”的AI搜索搜索引擎“kFind”火了——该搜索引擎主打一个“保护隐私”,其微信小程序版本中写明了“kFind尊重你的隐私,我们不想知道你是谁,不会在服务端保存你的任何搜 -
肖飒团队 | 2024年了,还有可能“合规”发币吗?作者:奇点财经 时间:2024-07-11如何合规的发行加密货币(ICO)一直是Web 3 Builder们最关心的一个问题,毕竟,从项目发起、治理以及可持续运营并产生经济价值的角度来看,发币并不是一把只能“割韭菜”的镰刀,而是一个对加密生态 -
肖飒团队 | AIGC罚单警示:内容合规,势在必行!作者:奇点财经 时间:2024-07-05国内AIGC概念大火的这两年,业界总存在一种声音:AIGC产业处在蓬勃发展的关键时期,想要产业过得去,监管就应当“放一放”,让AIGC从业者放手去做。其实很长一段时间内AI行业的监管业态也确实如此。纵 -
字节跳动大模型:实用,实用主义作者:奇点财经 时间:2024-07-03作者丨陈江来源丨零壹智库字节跳动无疑是当前互联网平台的流量之王,也是媒体眼中的实用主义者。在当红的大模型赛道上,流量手段和实用路径依然体现得淋漓尽致。
阅读模式